
为深入贯彻落实学校党委《关于在本科教育教学审核评估工作中实施党建“五引领五提升”的行动方案》(梧院党发〔2025〕28号)精神,我院召开专题推进会,以深化“红宝石”党建品牌建设为抓手,将党建活力深度融入审核评估工作全局,吹响了以高质量党建引领高质量评估的冲锋号。推进会由党委书记钟海明主持。
我院院长贠禄首先就评估工作的重要性与紧迫性作了动员讲话,强调全体党员教师要统一思想,提高站位,将评估要求内化为日常教学、科研和管理的行为准则,确保各项迎评任务落到实处。学院党委书记钟海明就全面实施“五引领五提升”行动方案作了专题部署。她强调,“加强思想引领,提升干事凝聚力”是基础,要求各支部深入学习评估指标体系,将评估精神融入“三会一课”;“加强队伍引领,提升党员模范力”是关键,要充分发挥教师党员在课堂教学、材料规范等方面的示范作用;“加强品牌引领,提升发展融合力”是特色,要鼓励各支部结合专业特点,打造“党建+评估”的特色载体。钟书记特别指出,要将师德师风建设贯穿评估工作始终,引导广大教师以德立身、以德立学、以德施教,以优良的师风带动学风,为评估工作提供坚实的作风保障。作为对“队伍引领”和“品牌引领”的生动实践,党支部书记黎炳锋同志随后主持了一场别开生面的 “党员示范课:OBE课堂实战策略分享”主题活动。


学院党委书记钟海明在总结中表示,学院将持续深化“五引领五提升”行动。下一步,精准对接评估指标中的重难点任务,确保党建工作与审核评估工作同向同行、同频共振,在迎评促建的实战中锤炼党性,彰显新时代高校教师党员的先锋本色,为学校顺利通过本科教育教学审核评估贡献坚实的“宝石”力量。
构建“红宝石”品牌矩阵,实现高质量党建引领高质量教育教学评估

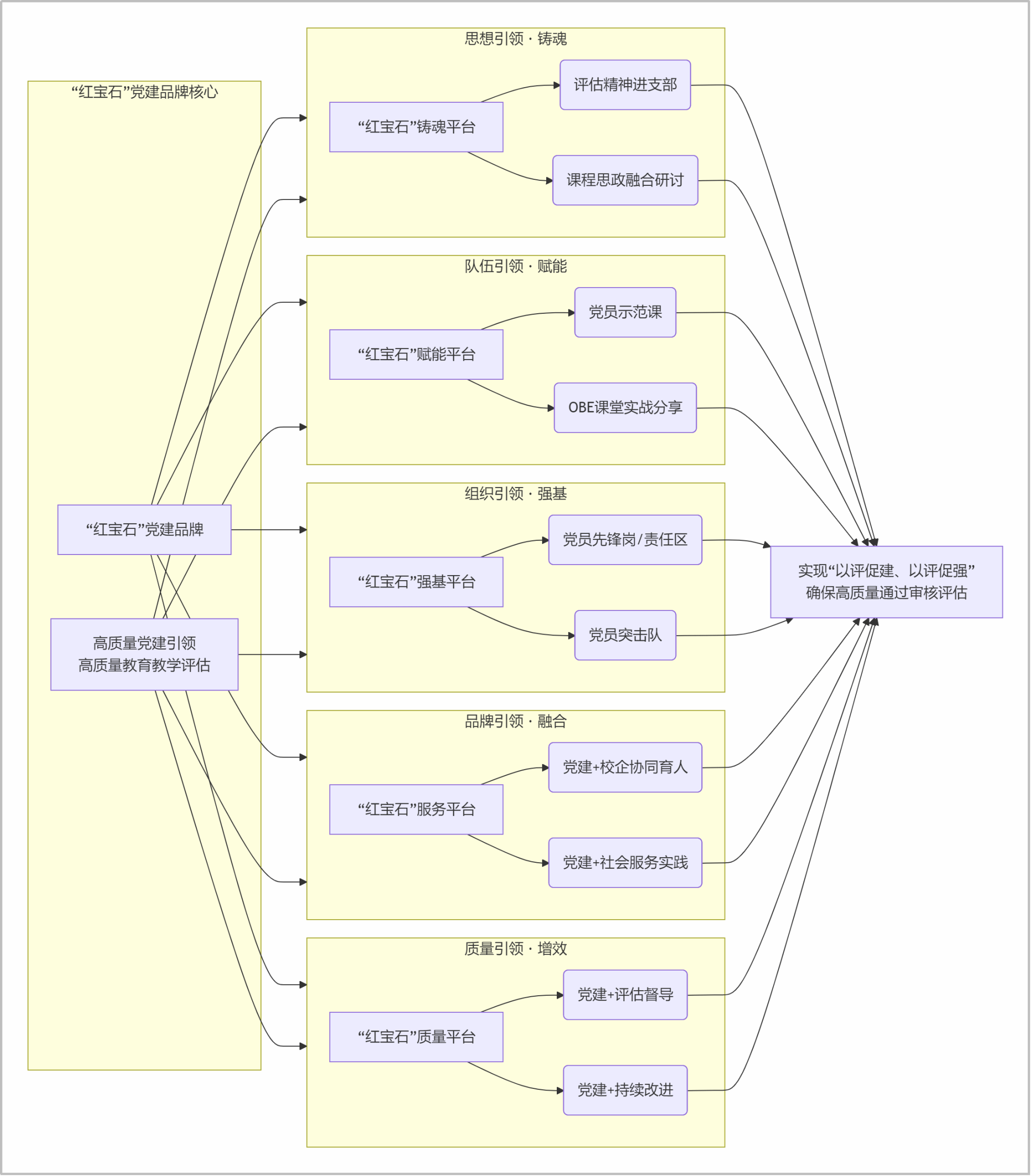
我院以深化“红宝石”党建品牌建设为引领,以“五引领五提升”为行动框架,构建“红宝石+”品牌矩阵,实现“高质量党建引领高质量教育教学评估”。
1. 思想引领 → 红宝石·铸魂平台。通过“评估精神进支部”、“课程思政与评估融合案例研讨”等活动,统一思想,凝聚共识,为评估工作提供坚强的思想保证。
2. 队伍引领 → 红宝石·赋能平台。通过“党员示范课”、“OBE课堂实战策略分享”等品牌活动,提升党员教师的教学示范能力和业务水平,直接作用于课堂教学质量提升。
3. 组织引领 → 红宝石·强基平台。通过设立“党员先锋岗”、组建“党员突击队”攻坚克难,强化支部组织力、战斗力,确保关键岗位有党员领着、关键任务有党员顶着。
4. 品牌引领 → 红宝石·服务平台。将党建品牌建设与“校企协同育人”、“三全育人成果展示”相结合,扩大学院和支部的社会影响力与美誉度,展示育人成效。
5. 质量引领 → 红宝石·质量平台。通过制定双推进计划和建立督导考核机制,构建内部质量保障闭环,确保评估要求落到实处并形成长效提升机制。
图文:容一力
初审:黎炳锋
终审:钟海明